Ερευνητές εντοπίζουν διακριτές ομάδες αυτισμού και τις συνδέουν με διαφορετικές γενετικές οδούς, προσφέροντας νέα εργαλεία για πρόγνωση και εξατομικευμένη παρέμβαση. Η φαινοτυπική και γενετική πολυπλοκότητα του αυτισμού αποτελεί μία από τις μεγαλύτερες προκλήσεις στην κατανόηση της πάθησης. Η νέα μελέτη αξιοποιεί δεδομένα από χιλιάδες άτομα για να εντοπίσει ισχυρές φαινοτυπικές κατηγορίες και να τις συνδέσει με συγκεκριμένα γενετικά και μοριακά πρότυπα.
Η πρόκληση της ετερογένειας στον αυτισμό
Ο αυτισμός δεν είναι μία ενιαία πάθηση, αλλά ένα φάσμα με ευρύτατη ποικιλομορφία. Τα βασικά χαρακτηριστικά – όπως είναι η κοινωνική επικοινωνία, η επαναληπτική συμπεριφορά και οι αισθητηριακές ευαισθησίες – παρουσιάζουν σημαντικές διακυμάνσεις από άτομο σε άτομο. Παράλληλα, οι συνυπάρχουσες παθήσεις (π.χ. ΔΕΠΥ, επιληψία, αγχώδεις διαταραχές) προσθέτουν επιπλέον στρώματα πολυπλοκότητας.
Η γενετική βάση του αυτισμού είναι εξίσου περίπλοκη: Εκατοντάδες γονίδια έχουν συσχετιστεί με τη ΔΑΦ, ενώ οι μεταλλάξεις μπορεί να είναι κοινές, σπάνιες, de novo ή κληρονομικές. Μέχρι σήμερα, η σύνδεση αυτών των γενετικών παραγόντων με συγκεκριμένους φαινοτύπους ήταν περιορισμένη,όπως αναφέρει το nature.com.
Νέα μεθοδολογία: Ανθρωποκεντρική φαινοτυπική ανάλυση
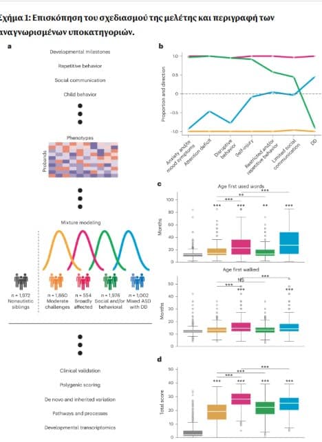
Η νέα μελέτη εφαρμόζει ένα μοντέλο γενετικής μικτής μοντελοποίησης (GFMM) σε δεδομένα από 5.392 άτομα της ομάδας SPARK, μιας πανεθνικής πρωτοβουλίας στις ΗΠΑ για τη μελέτη του αυτισμού. Οι ερευνητές ανέλυσαν 239 φαινοτυπικά χαρακτηριστικά, προερχόμενα από ερωτηματολόγια όπως είναι το SCQ, το RBS-R και το CBCL, καθώς και αναπτυξιακά ιστορικά.
Αντί να εξετάσουν μεμονωμένα χαρακτηριστικά, οι επιστήμονες προσέγγισαν κάθε άτομο ως σύνολο, καταγράφοντας τον συνδυασμό των φαινοτυπικών του στοιχείων. Αυτό τους επέτρεψε να εντοπίσουν τέσσερις λανθάνουσες φαινοτυπικές κατηγορίες, τις οποίες επικύρωσαν και αναπαρήγαγαν σε ανεξάρτητη ομάδα.
Σύνδεση φαινοτύπων με γενετικά προγράμματα
Κάθε φαινοτυπική κατηγορία συσχετίστηκε με διαφορετικά γενετικά μοτίβα. Οι ερευνητές ανέλυσαν τόσο την κοινή γενετική ποικιλομορφία (μέσω πολυγονιδιακών βαθμολογιών), όσο και τη σπάνια και de novo ποικιλομορφία. Εντόπισαν διακριτά γενετικά προφίλ και μοριακές οδούς που διαταράσσονται σε κάθε ομάδα.
Αξιοσημείωτο εύρημα ήταν ότι οι διαφορές στην έκφραση των επηρεαζόμενων γονιδίων κατά την ανάπτυξη ευθυγραμμίζονται με τις κλινικές εκβάσεις των ατόμων. Δηλαδή, η χρονική στιγμή κατά την οποία ένα γονίδιο εκφράζεται μπορεί να επηρεάσει την πορεία και την παρουσίαση του αυτισμού.

Κλινική σημασία και μελλοντικές εφαρμογές
Η μελέτη προσφέρει ένα νέο πλαίσιο για την πρόγνωση και την εξατομικευμένη παρέμβαση στον αυτισμό. Η δυνατότητα ταξινόμησης των ατόμων σε φαινοτυπικές και γενετικές κατηγορίες μπορεί να οδηγήσει σε πιο στοχευμένες θεραπευτικές στρατηγικές, καλύτερη κατανόηση της πορείας της πάθησης και βελτιωμένη κλινική φροντίδα.
Επιπλέον, η προσέγγιση αυτή μπορεί να εφαρμοστεί και σε άλλες σύνθετες ψυχιατρικές παθήσεις, όπως η σχιζοφρένεια ή η διπολική διαταραχή, όπου η ετερογένεια αποτελεί εμπόδιο στην κατανόηση και τη θεραπεία.

Η φαινοτυπική και γενετική ετερογένεια του αυτισμού δεν είναι εμπόδιο – είναι κλειδί για την κατανόηση της πάθησης. Η νέα μελέτη αποδεικνύει ότι η ανθρωποκεντρική προσέγγιση, σε συνδυασμό με προηγμένα μοντέλα γενετικής ανάλυσης, μπορεί να αποκαλύψει τις βαθύτερες βιολογικές δομές του αυτισμού και να ανοίξει τον δρόμο για μια νέα εποχή στην εξατομικευμένη ψυχιατρική.























Comments (0)